October 14, 1982 saw what was then the largest protest in video game history when a crowd of 200-300 Native Americans, feminists, and anti-porn activists gathered outside a trade show in New York to protest the offensive Atari 2600 game Custerâs Revenge
That was one of three games in a new line of adult video games for the Atari called Mystique Presents Swedish Erotica. But Custersâs Revenge largely overshadowed the others due to two volatile ingredients: racism and rape.
The story of Mystique has been told many times, but is often mired in misinformation and inaccuracies. While researching the games for my latest installment of Video Damesâa 50-part video series about playable female protagonistsâI wanted to make sure I had every detail just right.
I scoured online databases, library shelves, and microfilm archives for everything I could find on the games. If an article referenced an earlier story, I would try to track down the publication and then any publication that story referenced, until I couldnât go back any further.
One of the most startling discoveries was a long-lost article from The Hollywood Reporter filled to the brim with surprising new details that have never been addressed by any gaming historian or gaming publication, until now.
But that was just one of several major finds, and as I pieced the story together, I realized it was too outrageous and unbelievable to be treated as a mere footnote in a video. I needed to tell the whole story, from its brashly optimistic beginnings to its unlikely conclusion. This is the history of the Mystique line of pornographic Atari 2600 games like youâve never heard it before.
![]()
July 1982: Demystifying Mystique
The most common misconception about Mystique is that it was the name of a company.
Letâs set the record straight: Mystique was actually the name of a series of games published by the company called American Multiple Industries (AMI), founded by Stuart Kesten and Joel Martin.

Kesten was a freelance marketing consultant who previously worked for LâOrĂ©al and Sterling Drug. Martin worked in the toy industry. Kesten and Martin were marketing and manufacturing a product called Classicase, a line of âTV game cartridge containersââwhich sound similar to the plastic cases later included with Mystique gamesâwhen they had an idea. What if they created a line of adult video games?
The pair incorporated American Multiple Industries (AMI) on July 21, 1982, but first started pursuing their concept in November 1981. Kestenâs market research indicated that one in three Penthouse subscribers owned an Atari 2600, which suggested a significant untapped market.
Eventually the duo assembled an international teamâfive people in Los Angeles, 26 people in Asia, and three people in Silicon Valleyâsome of whom they recruited from established software companies.
Kesten spoke to a number of retailers and producers in the adult video industry, who were all very positive about the idea of adult video games. One of those companies was Caballero Control Corporation (CCC), well known for its long-running video series Swedish Erotica (link is NSFW), which originally began as a series of Super 8 films directed by an uncredited Ed Wood (also NSFW).
Yep, that Ed Wood.
![]()
Flashback: Swedish Erotica
When the â50s ended, so did Ed Woodâs career as a Hollywood director. Unable to secure funding for another picture, he paid the bills by taking on writing gigs wherever he couldâincluding at adult magazine publishers like Golden State News
Its general manager, Bernie Bloom, was impressed by Woodâs prolificacy, and offered Wood a staff job when Bloom left and started his own company, Pendulum Publishing. But Bernieâs son, Noel C. Bloom, was the one whoâd ultimately provide Wood with a regular opportunity to get behind the camera again.

Noel Bloom was interested in producing âloopsââ erotic short films distributed to peep-show booths or bought by people who had 8mm projectorsâand founded a company called Cinema Classics for this purpose. Cinema Classics would produce at least one full-length Ed Wood film, but it was the loops that really made them their money.
Thanks to the uncredited nature of the material, the exact number of loops Wood directed during his porn career will never be known. However, Wood researchers agree that he was responsible for at least the first 19 releases in the Swedish Erotica series.
You might wonder why a company in Los Angeles was branding its films as âSwedish.â Itâs because Americans of the time viewed Sweden as a sexually permissive country, a reputation that mightâve been established in 1955 when Time magazine published the alarmist essay âSin & Sweden.â Author Joe David Brown felt troubled by Swedenâs wide acceptance of âbirth control, abortion, and promiscuity,â and was particularly horrified by their âsex education given in public schools.â Swedenâs lascivious reputation was only furthered by the highly publicized international release of I Am Curious (Yellow), an art film that was controversial in 1969 for its casual nudity and sexual situations.

But researcher Susanna Paasonen proposes a more specific origin for âSwedish Eroticaâ in her essay âSmutty Swedes: Sex Films, Pornography and âGood Sexâ.â She theorizes that Noel Bloom was specifically trying to capitalize on the popularity of director Lasse Braunâs Swedish-made loops, distributed in the U.S. by âKing of Pornâ Reuben Sturman.
As the Swedish Erotica brand grew in prominence, Cinema Classics transformed into Caballero Control Corporation (CCC), and became an early adopter of the VHS format. In 1978 VCRs were still an expensive new technology, but the audience for adult videos was willing to pay a premium price. A Merrill Lynch report estimated that adult videos made up half of all pre-recorded VHS sales in the â70s.
By the end of that decade, Swedish Erotica had become one of the most recognizable brands in the adult entertainment industry. CCC even licensed it out for merchandise, including playing cards and marital aids. Who couldâve guessed video games would be next?
![]()

August 1982: âWhen you scoreâŠyou score!â
CCC made a deal with AMI to license the Swedish Erotica brand in exchange for royalties on the games. Once the deal was settled, CCC wasted no time sending an announcement to 25 distributors, only a week after AMI had officially incorporated.
The announcement caught the attention of The Hollywood Reporter, which set up an interview with AMI president Stuart Kesten and CCC vice president Al Bloom (no relation to Noel and Bernie). Bloom bragged that distributors were already âfighting for exclusive territories,â despite the games being priced at $50 a piece ($139 in 2021 dollars) at a time when new games typically launched at $30 ($84).
The gamesâ premium pricing was likely intended to mirror the adult video market, as was the rapid release schedule that would involve AMI launching its first three games in October, three more in January, and then one new title each month throughout 1983.
Thinking to the future, Kesten envisioned AMI doing video game adaptations of actual CCC films, like Talk Dirty To Me and The Filthy Rich. And once AMI had established itself, maybe it could follow in CCCâs footsteps and branch out into licensing childrensâ cartoon properties.
You read that right. In 1981, Noel Bloom started purchasing the home video rights to various kids cartoons and family films, and released them under the name Family Home Entertainment (FHE). If you grew up in the â80s or â90s, you probably remember its logo:
FHE was only the beginning of what became a mainstream video empire known as International Video Entertainment (IVE). But the general public wasnât terribly happy when it finally learned of Noel Bloomâs connections to the adult video industry. Even after he sold CCC to Al Bloom, his past in porn continued to linger over him
But during that Hollywood Reporter interview in August 1982, it seemingly hadnât dawned on Stuart Kesten and Al Bloom that the public might react poorly to a company that dabbled in both porn and childrenâs entertainment. According to Kesten, âitâs just that the adult angle was the easiest way to crack the market,â and Al Bloom suggested that CCC could help AMI secure the video game rights to various cartoons.
Kesten believed that if AMI followed CCCâs example, within a year it would be the second-biggest video game company in the industryâafter Atari, of course.
AMI could port its games to other consoles, to home computers, and maybe even license them out to arcade game publishers. Perhaps inspired by the speech synthesis of the Texas Instruments Speak & Spell handheld computer released several years earlier, AMI was even brainstorming ideas for a handheld electronic game that âtalks dirty to the user.â
AMI was feeling so confident about the future, it was already working with an ad firm to develop its post-Christmas ad campaign. A representative told Advertising Age that AMI might invest as much as $4 million in ads in 1983.

In October â82 AMI would end up running a retailer-focused version of the adsâwith the slogan âWhen You ScoreâŠYou Score!ââin trade magazines like Billboard and The Video Retailer, but the real campaign was planned to kick off with full-page ads in Playboy and Penthouse the following February.
Little did anyone know that, by February, AMI would be out of the video game business entirely.
![]()
September 1982: Playing a dirty joke
When Stuart Kesten spoke to the Los Angeles Times at the end of September, his messaging had clearly changed. AMI now sought to downplay the CCC connection it had originally played up, and did such a good job of it that the non-trade press would never once mention CCCâs Al or Noel Bloom in relation to AMI. When asked about CCCâs Swedish Erotica branding, Kesten claimed AMI only licensed it to gain credibility with video store retailers.

Kesten even objected to the LA Timesâ interviewer calling his games âX-rated,â insisting that AMIâs games were more akin to dirty jokes than outright pornography. âOur object is not to arouse; our object is to entertain. When people play our games, we want them smiling, we want them laughing.â
The dirty joke comparison is arguably apt, as two of AMIâs initial three pornographic Atari 2600 cartridges were little more than porn parodies of existing games.

Bachelor Party was a knock-off of Atariâs Breakout , where instead of bouncing a ball at a wall of bricks, you bounced a nude man at a wall of nude women.

Beat âEm And Eat âEm was a crude interpretation of Activisionâs Kaboom! , a game thatâs normally about catching bombs before they hit the ground. In AMIâs game, the bomb-throwing villain was replaced by a nude man launching semen that you have to catch in a nude womanâs mouth. Some publications refrained from describing the game, while others refused to even print the name.
If AMI had stopped at releasing these two âdirty jokes,â its Mystique games wouldâve likely been relegated to novelty status and quickly forgotten. But AMIâs third Mystique game was in such shockingly bad taste it would spark a whole new level of controversy.

Custerâs Revenge starred General George Armstrong Custer , a celebrated Civil War hero whose poor decision-making in later battles with the Lakota resulted in a less-than-heroic death that was inexplicably mythologized as âCusterâs Last Stand.â However, in this game Custer is alive and mostly nude, with a crudely rendered erection. On the opposite side of the screen stands a Native American woman tied to a post. Your objective is to guide Custer past various obstacles so he can reach the woman and get his titular ârevenge.â
The Los Angeles Times piece never mentioned that the woman is tied up, nor did the Associated Press (AP) when it repackaged the article and gave the games their first nationwide news exposure. Even worse, The Hollywood Reporter mistakenly thought the objective was to ârescue the maiden.â
So while Native Americans and womenâs groups were already taking notice of Custerâs Revenge, few had a complete picture of just how bad it was until AMI finally demonstrated its gameplay at an event in New York City.
![]()
October 1982: The big demonstration
On October 14, 1982, AMI planned to show its Mystique games to the trade press at the National Music Sound & Video Show at the New York Hilton. But first, it would hold a press event at a Manhattan nightclub the evening before to demonstrate its games to the non-trade press. Later that night, footage of Custerâs Revenge briefly appeared on television news. The next day, hundreds of protesters gathered to give AMI a demonstration of their own.
Local members of the American Indian Community House of NYC (AICH), the National Organization for Women (NOW), Women Against Pornography (WAP), and others marched outside the Hilton while holding signs and chanting. According to WAPâs newsletter, âmany [Native American] protestors wore traditional regalia, and several women and men carried or wheeled babies in the circular pick line; one man kept up in his wheelchair.â
InfoWorld claimed it was all a big stunt orchestrated by AMI itself, which âstirred up the controversy by inviting members of local-area womenâs groups and American Indian organizations to preview the game before the show opened.â

This was likely a misinterpretation of the fact that Kesten had offered to send the game to activists who wrote to him in response to earlier reports about it. Kesten thought people should at least play the game before they complained about it, so offering to send copies once the games were available could be viewed as misguided generosity, or an attempt to delay criticism until the game was safely on store shelves.
As protestors gathered outside the New York Hilton, inside the event reporters for newspaper, radio, and TV stations continually grilled Kesten and Martin. The hot-button topic was the question of rape.
âThere is no rape and ravage scene [in Custerâs Revenge],â Kesten told feminist newspaper Heresies. âHe does make an impression on the Indian girl, but you can see sheâs having a good time. A smile comes across her face.â
AMI co-founder Joel Martin, mistakenly identified as âJoel Miller,â told the Associated Press the same. âHeâs seducing her, but sheâs a willing participant.â
So why is it called Custerâs Revenge? Once the game shipped, the back of the box provided a surprising answer: âRevenge,â it claims, is the name of the woman! This clever bit of gaslighting could almost be convincing if AMI hadnât already published a previous draft of the box copy in an early press kit that got quoted by several publications:

The day after the protest, even more people were angry with AMI. The Custer family had harsh words, and Atari announced it was pursuing legal action against AMI. Kesten took the news in stride, telling United Press International itâs âa compliment in a way. Here we are, a little company, brand new in this industry, and weâre already attracting a lot of attention from someone as big as Atari.â
At the height of the furor over Custerâs Revenge, Atari claimed it was receiving 1,200 complaints a day. However, Atariâs attorney Kenneth J. Nussbacher was very aware of the First Amendment issues around halting a game for obscenity, and instead focused on the potential trademark issues involved in AMI associating its games with Atari.
Apparently Atariâs attorneys and AMIâs attorneys had some discussions, and the suit ultimately went nowhere. But by the end of November, AMI would be suing an entire county in New York state.
![]()
November 1982: Lawsuits and legislation
âWith $1 million already committed to his X-rated video line, Kesten has no plans for a G-rated turnabout,â reported People Weekly on November 15.
Clearly a lot had changed in the three months since Kesten first said adult games were merely a way to âcrack the market.â But did this change of heart reflect someone who was now fully committed to adult video games, or someone who was just looking to survive past Christmas and cash out?
Kesten told activists that heâd simply invested too much money into Custerâs Revenge to cancel the gameâs release. Perhaps realizing it was impossible to appeal to him with words, activists redirected their efforts to legislators
On November 9, Suffolk County, New York passed a resolution declaring that any video game promoting a criminal activity was an âimminent dangerâ to the population. Kesten asserted that retailers refrained from placing orders for AMIâs Mystique games out of âfear of prosecution,â and filed a lawsuit requesting $11 million in damagesâ$1 million from the legislature itself, and $10 from the specific legislator who sponsored the resolutionâfor infringing on the companyâs First Amendment rights.
Suffolkâs commissioner of consumer affairs, Kenneth Rosenblum, agreed that the resolution was likely unconstitutional, telling the Suffolk County News that it would be similar to banning movies. He proposed asking the video game industry to establish a ârating system ⊠similar to that of the Motion Picture Association.â
But instead of establishing the Entertainment Software Ratings Board (ESRB) 10 years early, AMI quietly dropped the suit after Christmas. The assistant county attorney claimed the county attorney was only planning to regulate publicly displayed arcade games, anyway. And even that plan didnât get very far, with the proposed law ultimately stalling before being enacted

Other attempts also ran into issues with bureaucracy, yet Kesten insisted they succeeded in temporarily making retailers afraid to order, such as in Suffolk where the Long Island Journal reported in February that Custerâs Revenge âwas apparently never offered for sale in the county.â
Maybe thatâs why AMI began running newspaper ads that allowed people to order the games via mail instead. Or were they simply targeted at people too timid to walk into a store to buy a Mystique title?
Yet the question remains: Why did AMI single out Suffolk when it wasnât the only city or county to attempt a ban, or even the first? Even AMIâs home county of Los Angeles started discussing a ban that month. But that wasnât the only incident that hit close to home. That same week, Kesten reported that AMIâs offices had been vandalized. According to the Associated Press, âKesten said someone used red spray paint to write messages on the walls, doors, and sidewalks at the firmâs office,â leading to his hiring security âto guard the offices around the clock.â What ordeals would December bring?
![]()
December 1982: Kestenâs last stand
AMIâs trio of adult games finally started to roll out during the last week of November. By then, it appears that press inquiries were more often answered by spokesmen instead of by Kesten himself. When he did respond directlyâusually to the trade press or specialty magazinesâhis statements were increasingly moreâŠsurprising.
âThereâs no violence or venereal diseaseâwe have entertainment in mind,â he told Video Games magazine
Video Games also reported that âhe lets his 11-year-old son play the games, but wouldnât want them available to âkids who arenât my responsibility.ââ This is quite a change from a November profile in People Weekly, in which he claimed he didnât let his 11-year-old play but âmy other kids think Custerâs Revenge is terrific, and my wife loves it.â
But sometimes the spokesmen were just as surprising. One unidentified representative told Ms. magazine the characters âare not doing violence to women. The only thing that might be construed as violent is tying an Indian maiden to a post and ravishing her, but he doesnât beat her first.â What a charmer.
Few magazines reviewed the games, and those which did were universally unimpressed with their gameplay. Videogaming & Computergaming Illustrated criticized Custerâs Revenge for being âas boring as boring can be, consisting of simply running from screen left to screen right,â and found Beat âEm And Eat âEm âtedious.â

Arnie Katz, publisher of the biggest gaming magazine of the era, Electronic Games, supported the existence of adult games as a concept, but believed the best approach to Custerâs Revenge was to ignore it. This was made easy by the magazineâs editorial policy that all content remain suitable all ages, but resulted in some behind-the-scenes drama when one of its regular advertisers, a company called G.A.M.E.S., used its pre-purchased space in the December issue to run a last-minute Mystique ad.
Rival magazine Electronic Fun didnât review the Mystique games either, but senior editor Randi Hacker told The Record in October that she thought the games, âwere funny in concept. Some people are taking these games too seriously.â However, even she had doubts about quality. âI think theyâll sell as a novelty item, but I wonder whether people will play the games for any length of time.â
But maybe ânoveltyâ was good enough for AMI. According to trade magazines, the company was already preparing to reveal a second wave of games in January at the Winter Consumer Electronics Show (WCES), the âE3â of its day. Cash Box reported it would show a new âproduct line,â but no one couldâve guessed what that would end up meaning.
![]()
January 1983: The twist ending
âHighly controversial X-rated game Custerâs Revenge has vanished from the scene, as has its marketer, American Multiple Industries,â exclaimed Weekly Television Digest
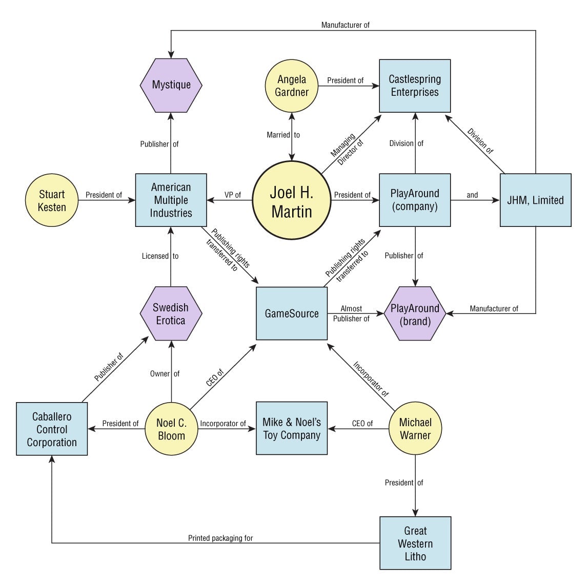
Visitors to what wouldâve been AMIâs WCES booth discovered that the Mystique games had been replaced by a new product line called PlayAround, and spokespeople who previously represented AMI were now representing a company called GameSource. After the show, GameSource sent out a press release announcing that âGameSource has taken over the North American rights for sales and distribution from American Multiple Industries for their line of adult video games.â
But the biggest news was that the company would be discontinuing Custerâs Revenge. The press release quoted GameSource spokesman Richard Miller:
We will be discontinuing Custerâs Revenge in our Adult video game line, because we believe that even though American Multipleâs intent was to depict an entertaining amusing senario[sic], the game came to symbolize rape and racism in the eyes of too many people. We are 100% in favor of good sexual fun between consenting video images, but no company would want to be associated with either racism or violence toward woman[sic]; such themes have no place within the context of a video game.
This sentiment was apparently shared by GameSourceâs other Richard, Richard Lewis (no relation to the comedian), who would tell Video Games magazine, âWe still maintain that the game didnât really depict anything like rape or racism, but since the game already had such a stigma in the public eye due to all the protest, it just seemed senseless to keep trying to push it.â
The remaining two Mystique games, Beat âEm And Eat âEm and Bachelor Party, would be folded into the revamped PlayAround line of adult Atari 2600 games. The PlayAround line-up added three new game conceptsâbringing the total to fiveâplus added gender-swapped versions of each, which gave the appearance of 10 games total.
Spokesman Richard Lewis claimed that the new games would be âmore challenging and intricate. Weâre designing them more for real video game players, so theyâll stay interested once they get past the âdirty jokeâ aspect of the games.â The three new concepts were:

Knight On The Town / Lady In Wading involves rescuing your dear prince or princess whoâs being held captive in a castle tower, building a bridge across the moat while dodging beasts and crocodiles. Also, youâre completely nude except for a knightâs helmet.

Burning Desire / Jungle Fever involves rescuing your dear damsel or male equivalent whoâs about to be burned on a flaming pyre by jungle natives (oh no) who the manual carefully only ever refers to as âthe bad guys.â You must put out the flames while hanging nude from a helicopter, so you can place your penis or breasts in their mouth for them to hold onto as you fly away. Ouch.

Cathouse Blues / Gigolo is a stealthy game of memory. It opens with seven sex workers leaving prison; memorize which houses they enter so you can score with each without entering a wrong house, while also avoiding the cops. You must also stop at the bank occasionally so that you can pay the sex workers, but if you carry too much at once a mugger will appear. Iâm assuming this is the only game in which youâre not naked, or it raises questions about where youâre storing those funds.
The 10 games were doubled up onto five cartridges thanks to an innovation called â2-in-1â; the cartridges had openings on both ends so you could flip them over to play a second game. But contrary to what you might assume, the games werenât merely paired up with their gender-swapped versions.

Pricing for the cartridges remained the same, essentially giving customers two games for the price of one. The games were packaged with a small lock and key that could be used to lock the included plastic case, an idea Kesten first pondered way back in October when talking to the Los Angeles Times about Beat âEm And Eat âEm
After the bombshell GameSource announcement, Stuart Kesten told The Oklahoman that AMI was exiting the video game business entirely. âThe publicity was just so negative that it was interfering with our companyâs business,â he claimed. Note that video games were the only business I can identify AMI as ever having been involved with.
With AMIâs exit, most of the parties whoâd protested Custerâs Revenge took a well-deserved victory lap. Most, that is, except for Kristen Reilly of Women Against Pornography. Something about this whole GameSource thing struck her as suspicious.
![]()
March 1983: This rabbit hole only goes down
âIt was a âset-up,ââ Reilly told feminist newspaper Off Our Backs
According to Reilly, while Ms. magazine was investigating GameSource (for a story it ultimately didnât publish), the U.S. distribution rights to the PlayAround games were suddenly sold to a newly formed New York City-based company called PlayAround. Ms. discovered the new company was run by frequently overlooked AMI co-founder Joel Martin.
This led Reilly to conclude that GameSource was a front âcreated only to make the withdrawal announcement.â She had doubts that GameSourceâs Richard Miller was even the companyâs president. And technically she was correct: GameSourceâs press release clearly identified him as âspokesman,â but several careless newspapers mistakenly referred to him as âpresident.â
But then, who was in charge of GameSource? If Reilly had picked up the April â83 issue of Video Games, which hit newsstands in March, she wouldâve been one step closer to the truth. The magazine reportedâastonishinglyâthat GameSource was owned by âa California consortium of veteran video cassette distributors.â A quick entity search reveals the consortium to be none other than Noel C. Bloom of Caballero Control Corp. in partnership with Michael Warner, whose company Great Western Litho printed all of CCCâs video packaging.

GameSource was even located at the same Blythe Street address as one of Bloomâs other companies, California Video Distributors. But the most interesting detail is that GameSource was incorporated way back in mid-November, the same day the LA County Board of Supervisors met to discuss banning Custersâs Revenge. Is it possible that as early as November, Kesten was already discussing selling AMIâs distribution rights to GameSource so he could exit after Christmas-season sales came in?
In the same issue, Video Games reported, âAMI President Stuart Kesten has maintained a financial shareâbut no controlling interestâin GameSource.â It also mentioned that the rights had been transferred from AMI to GameSource by âHong Kong games manufacturer JHM Ltd.â But that had to be an error, right? Surely some obscure company in Hong Kong hadnât been the true owner of AMIâs games this whole time.
In fact, it had. Few people ever look at the fine print on video game packaging, but the original trio of Mystique Presents Swedish Erotica gamesâ boxes do indeed say that âMystiqueâ and the individual game titles âare trademarks of JHM Limited, Hong Kong, assigned to American Multiple Industries, Inc.,â while the copyright to each game was shared by âAMI, Inc. & JHM Ltd.â
The true nature of JHM Limited remained a mystery to Atari historians until a 2003 forum post by fellow historian Leonard Herman. Although he mentioned the wrong year in his post, Herman remembered visiting the PlayAround nĂ©e Mystique booth at WCES in 1983 where, âI was given a card with the name of Joel H. Martin who worked for a company called Mindspring that was based in Hong Kong.â
AMI co-founder Joel MartinâŠaka Joel H. MartinâŠaka JHM.
Given that both JHM Limited and Joel H. Martin were located in Hong Kong and that the initials match, it seems likely that JHM Limited was owned by Joel Martin and represented his share in the Mystique video game project, since the copyright was split between JHM Limited and the Kesten-led AMI.
Perhaps because Stuart Kesten was the more charismatic of the two, the press tended to overlook the other half of the partnership. The few times Joel Martin did get quoted by the press, his name was either misspelled as âJoe Martinâ or âJoel Miller.â But those same newspapers also identified him as the âgamesâ designerâ and âcreator.â This whole time, he mightâve been the more important half of the duo!
At WCES, Leonard Herman remembered Martin being described as the programmer, but I wonder if the word they actually used was âdesignerâ? Personally, I doubt Martin actually programmed the games himself, given that the Hollywood Reporter mentioned AMI had hired a few people from âother video software firmsâ in Silicon Valley, which suggests programmers. (I speculate that Martin was more likely the idea guy, writing up concepts for the programmers to make reality.)
But what was the deal with that âMindspringâ company Martin was said to work for? For over a decade Atari researchers tried to find more information about a Mindspring located in Hong Kong. My own searches led me to a book about the history of the Hong Kong toy industry
Did you know that Hong Kong was the go-to country for plastics manufacturing from the â50s to the â70s? Frank Gardner was one of the early pioneers, founding Plastic Manufacturing Corporation, which specialized in manufacturing toys. After he retired, his daughter Angela Gardner became the first female head of a Hong Kong toy company when she founded one of her own called Castlespring Enterprises. Castlespringâs managing director was her husband, Joel Martin.
I anxiously fired off a message to Leonard Herman. Was it possible that the business card he was given had actually said âCastlespringâ rather than âMindspringâ? Herman was in the process of moving, but thought he remembered where he put his archive of business cards. The next day he sent me a photo:

It said âCastlespring.â Glorious confirmation! And once that last piece fell into place, I started seeing Castlespring everywhere. For instance, that âClassicaseâ project Kesten and Martin were working on when they got the idea to make adult games? It wasnât an AMI product, it was a Castlespring product. And when GameSource took over U.S. distribution for AMI, its promotional flyers indicated JHM Limited itself was now a division of Castlespring. It all comes full circle!
Which brings us back to Kristen Reillyâs âset-upâ: GameSource transferring said U.S. distribution rights to Joel H. Martinâs new company, PlayAround. Although Reilly reported to Off Our Backs in March that PlayAround was taking over for GameSource, PlayAround wasnât formally incorporated until April 23, 1983. Instead of Hong Kong or LA, the company was registered in New York City, where it made its home in The Toy Center at 200 Fifth Avenue, an office building which was dedicated almost exclusively to toy companies.
The toy-centric location might be due to the fact that PlayAround, like JHM Limited, was also a division of Castlespring Enterprises. I gleaned these details from the fine print of promotional flyers, which is a great example of how helpful scans of ephemera can be in sorting out video game history. The flyers also indicate that distribution outside of the U.S. was handled by Castlespring under its own name.

Additional insight can be found by comparing the PlayAround-branded flyers to the earlier GameSource versions. For example, the GameSource flyers still show the Swedish Erotica logo on the boxes, while theyâre absent from the final products. Is this an indication that the owner of the Swedish Erotica brand, GameSourceâs Noel C. Bloom, pulled out of the project completely? Did Castlespringâs ownerâMartinâs wifeâbail out her husbandâs pet project?
I tried reaching out to Kesten and Martin to clarify the matter, but received no response. The exact details of what happened between Kesten, Martin, and Bloom might forever remain a mystery.
![]()

The aftermath
Were the Mystique and PlayAround lines of pornographic Atari 2600 games a success or a failure? Letâs look at the numbers.
In August, CCCâs Al Bloom had optimistically projected to The Hollywood Reporter that AMI would ship a total of 500,000 units at the beginning of November and 750,000 each month after that, for a total of 2 million units at the beginning of January. But by end of September, Kesten had adjusted that figure to 750,000 total units for the entire holiday season, and by mid-October heâd settled on just 500,000 total.
In January, an unnamed GameSource spokesman told Newsday that Custerâs Revenge sold about 75,000 copies. Some people have framed that as âonlyâ 75,000 copies, while others lamented the sad fact that it still sold as many as 75,000 copies. Yet according to Stuart Kesten, the game actually sold much more; the number he gave the New York Times was 200,000.
He elaborated to Weekly Television Digest that the company had achieved its adjusted Christmas sales goal of 500,000 units, with Custerâs Revenge and Beat âEm And Eat âEm making up 40 percent of that number (200,000 each), while Bachelor Party lagged behind at 20 percent (100,000). Itâs important to note that when companies talk about sales, they usually mean quantity sold to retailers, not bought by consumers. Kesten complained that he wouldâve sold even more copies if not for all the retailers who were pressured into not carrying his games.
But was 200,000 units good or bad? Itâs hard to say definitively, since so few Atari 2600 sales numbers exist. However, in November, Kesten had told Fortune that if AMI met projections, it was going to make $13 million in sales on a $1.2 million investment. Take that how you will.
How well the PlayAround games sold in comparison remains a mysteryâthough it obviously wasnât good, given that PlayAround (the company) stopped making new ones. But I canât even tell you what month that second line launched, because no one covered it. Had AMI killed the market for adult video games?
At least one other adult game designer thought so. Alan Roberts was the creator of X-Man, an adult Atari game not to be confused with the Marvel comics property. In late 1983, Roberts told Videogaming & Computergaming Illustrated that âwe were anticipating terrific business, but it has been hindered as a result of the Mystique line and the bad press that came with it. It was a very negative beginning for the adult game business. It created a problem on a store level.â

But I believe Robertsâ sales troubles were the result of a very different problem, which the industry only realized in hindsight. You see, the same October 1982 issue of Billboard that ran AMIâs ad for the Mystique line featured an ad for Atariâs E.T., a game thatâs become synonymous with the great video game crash of 1983. In short, adult game producers were entering the home video game market at the worst possible time.
Contrary to popular belief, the great video game crash of 1983 wasnât a quality issue that resulted in consumers losing confidence, but a quantity issue that resulted in a loss of retailer confidence. The industry was growing so fast in the early â80s that publishers couldnât keep up with production, and would only give retailers half of what they ordered. So retailers started doubling their orders to get the quantity they wanted.
When production caught up during the Christmas season of 1982, retailers found themselves with more product than they could sell. Not only did they adjust their orders back down in 1983, they became hesitant to buy new product at all until they sold through the old stuff. Stores slashed prices, creating a glut of discount stock that was great for kids wanting to cheaply expand their library, but terrible for publishers hoping to release new, full-priced games.
As a result, Nintendo had its work cut out for it when the Japanese game company entered the U.S. console market in 1985. One strategy for repairing retailer confidence was a lockout chip that prevented third parties from publishing games for the Nintendo Entertainment System without going directly through Nintendo, so it could control the number of games produced. But Nintendo was also very strict about what kinds of content it would allow, which prevented the existence of console games with more explicit themes in the United States for the rest of the â80s.
Meanwhile, adult games for computers and arcades predated home video games, and continued onward in their absence. Which is to say that AMI canât take the credit (or blame) for temporarily killing the adult video game market.
What it can take credit for, of course, is sparking console gamingâs first major controversy in Custerâs Revenge. (The first video game controversy overall involved Exidyâs arcade game Death Race.) But perhaps the strangest legacy of the Mystique and PlayAround games was the number of playable female video game characters they introduced, at a time when they were nearly non-existent.
At arcades in 1982 you could play as a ladybug, a kangaroo, or a Ms. Pac-Man, but if you stumbled upon the rare arcade game that starred a human woman, she was most likely naked. Home consoles experienced a similar problem thanks to the Mystique and PlayAround games. By the end of the Atari 2600âs lifespan, the console featured only 10 playable human women. Sadly, Joel H. Martinâs nude female protagonists accounted for more than half of them.
âCritical Kateâ WillĂŠrt is the creator of Video Dames, a Youtube series about playable female protagonists of the â80s, and Hardboiled History, a series investigating forgotten geek history. Follow her on Twitter @katewillaert
Â